财政部、住建部:中央财政支持城市更新,补助最高12亿元!
4月16日,财政部办公厅、住房城乡建设部办公厅发布关于开展2026年度中央财政支持实施城市更新行动的通知,通知提出,财政部、住房城乡建设部通过竞争性选拔,确定部分基础条件好、积极性高、特色突出的城市,在城市层面整合各类资源,探索建立资金、用地、金融等各类要素保障机制,形成工作合力。中央财政对入围城市给予定额补助。
入围城市制定城市更新工作方案,统筹使用中央和地方资金,明显提升城市基础设施水平,改善老旧片区人居环境,完善法规制度、规划标准、投融资机制及相关配套政策,探索城市更新可复制、可推广的机制和模式。2026年,中央财政支持实施城市更新工作的范围为地级及以上城市,共评选不超过15个城市。

财政部办公厅 住房城乡建设部办公厅
关于开展2026年度中央财政支持实施城市更新行动的通知
各省(自治区)财政厅、住房城乡建设厅,新疆生产建设兵团财政局、住房城乡建设局:
为贯彻党的二十大、中央城市工作会议关于实施城市更新行动的决策部署,落实中央经济工作会议和政府工作报告有关要求,2026年中央财政继续支持部分城市实施城市更新行动,开展相对集中联片的重点样板片区建设和可持续的城市更新机制建设,进一步突出投资和消费相结合、投资于物和投资于人相结合,促进城市基础设施建设由“有没有”向“好不好”转变,解决人民群众的急难愁盼问题,实现城市高质量发展。现就有关要求通知如下:
一、工作目标
财政部、住房城乡建设部通过竞争性选拔,确定部分基础条件好、积极性高、特色突出的城市,在城市层面整合各类资源,探索建立资金、用地、金融等各类要素保障机制,形成工作合力。中央财政对入围城市给予定额补助。入围城市制定城市更新工作方案,统筹使用中央和地方资金,明显提升城市基础设施水平,改善老旧片区人居环境,完善法规制度、规划标准、投融资机制及相关配套政策,探索城市更新可复制、可推广的机制和模式。
二、申报条件
2026年,中央财政支持实施城市更新工作的范围为地级及以上城市,共评选不超过15个城市。
每省(自治区)及新疆生产建设兵团可推荐1个城市参评,申报城市需同时满足以下基础条件:
1.建立推动城市更新工作的组织领导和协调工作机制,制定中央财政支持实施城市更新行动工作方案,具体实施范围相对集中,主要位于城市老城区;
2.城市财力满足城市更新投入需要,地方政府债务风险可控,不得因开展城市更新形成新的政府隐性债务;
3.2024年1月1日以来,在住房和城乡建设领域未出现重大生产安全事故或重大负面舆情事件。
三、遴选组织方式
中央财政支持的城市采取竞争性评审方式选拔确定,重点向基础工作扎实、条件俱备、积极性高的城市倾斜。
(一)省级推荐。省级财政、住房城乡建设部门对照申报要求,择优推荐本地区符合条件的城市参与评审,组织编制工作方案,并提供必要的支撑材料。
(二)书面评审。财政部、住房城乡建设部组织专家对城市申报方案进行审查。按照120%差额比例确定进入现场答辩的城市名单。
(三)现场答辩。进入现场答辩的各城市派员参加公开答辩,具体要求另行通知。
(四)集中公示。综合书面评审和现场答辩得分情况,确定入围城市。入围城市经过公示,无异议的确定为中央财政支持实施城市更新行动城市。存在违规行为并经查实的,取消资格。
四、补助标准和支持范围
(一)中央财政资金补助标准。中央财政按区域对实施城市更新行动城市给予定额补助。其中:东部地区每个城市补助总额不超过8亿元,中部地区每个城市补助总额不超过10亿元,西部地区每个城市补助总额不超过12亿元。资金根据工作推进情况分年拨付到位。
(二)资金支持方向。中央财政资金支持入围城市的重点样板片区建设和机制建设2个方向:
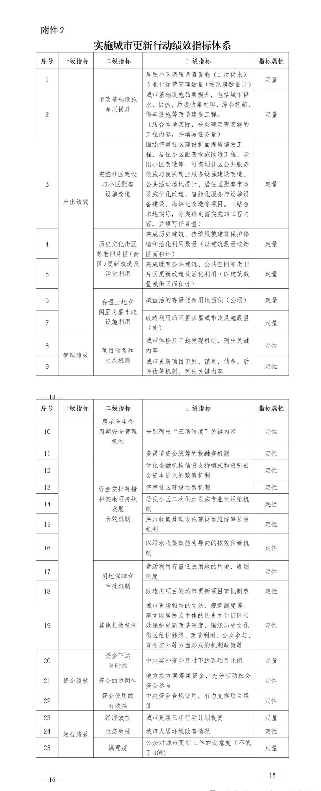
1.城市更新重点样板片区建设。一是城市基础设施品质提升,包括城市供水、供热、污水垃圾收集处理、综合杆箱、停车设施等改造建设。二是完整社区建设与小区配套设施改造,包括社区公共服务设施与便民商业服务设施建设改造、公共活动场地提升、居住区配套市政设施优化改造等。三是历史文化街区、既有公共建筑、公共空间等老旧片区(街区)更新改造及活化利用。四是利用存量土地和闲置房屋市政设施,补齐民生领域公共服务设施短板,建设消费型基础设施等。
2.城市更新机制建设。一是项目储备和生成机制。近远结合、系统谋划建设项目,可形成的机制包括但不限于城市更新项目谋划、储备、实施时序的方式,城市体检评估、城市更新专项规划—片区策划—项目实施方案的规划实施体系,房屋全生命周期安全管理、地下管线统筹、城市更新项目储备库建设、建设成效后评估机制等。二是资金安排筹措和行业发展长效机制。建立有利于统筹用好财政、金融资源的机制。财政资金方面,充分运用好国债资金、中央预算内投资、地方政府一般公共预算、地方政府专项债券、其他政府性基金预算、国资预算等,最大程度发挥财政资金效能。金融支持方面,探索优化金融机构信贷支持模式,鼓励社会资本进入。同时,建立合理的成本分担机制以及有利于行业发展的长效机制,如居民小区二次供水设施专业化运维机制、污水收集处理设施建设运维统筹长效机制、以污水收集效能提升为导向的按效付费机制、完整社区建设运营机制等。三是用地保障和审批机制。包括盘活利用存量低效用地、存量土地和闲置房屋及市政设施的相关机制,适用于改造类项目的城市更新项目审批制度,城市更新有关法规制度和技术标准等。中央资金可用于上述三类机制建立过程中的相关支出。
各城市要按照因地制宜、因城施策的原则,突出本次城市更新的重点内容,聚焦城市老城区,集中打造城市更新的样板片区、样板项目。同时,应与现有支持政策做好统筹衔接,具体项目上不得重复申请中央预算内投资、车购税资金、超长期特别国债等其他渠道中央资金,防止交叉重复。各城市要树立和践行正确政绩观,坚决杜绝急功近利、弄虚作假、盲目蛮干、违背群众意愿不切实际决策,坚决杜绝搞“形象工程”和“政绩工程”、政策规划“翻烧饼”,坚决杜绝项目烂尾闲置和“半拉子”工程。
五、日常跟踪、监督检查及绩效管理
省级住房城乡建设、财政部门应加强对入围城市的日常指导、跟踪和监督,及时将工作进展、存在问题及经验做法等报住房城乡建设部、财政部,原则上每个城市每年不少于1期。
财政部、住房城乡建设部将按照《中央财政支持城市更新行动绩效评价办法》及中央资金预算管理有关要求开展绩效评价。
六、其他事项
(一)各省级财政、住房城乡建设部门应于2026年5月8日前联合行文将申报材料报送财政部、住房城乡建设部,并组织申报城市通过财政部、住房城乡建设部邮箱报送电子版(含佐证材料),或通过光盘等移动存储方式邮寄,申报材料不得包含任何涉密文件、涉密内容,电子版材料大小不超过8GB。为厉行节约,除省级财政、住房城乡建设部门的正式申报函外,申报城市的实施方案及相关支撑材料一律报送电子版。
(二)各申报城市应按要求编制工作方案(实施期三年),减少申报工作支出。各地不得委托财政部、住房城乡建设部及其所属行政、企事业单位和工作人员以任何方式(署名或者不署名)参与工作方案的编制工作;不得简单交给中介机构或技术团队“编本子、讲故事”,印制豪华材料。
(三)请各省份严格按照通知明确的数量和要求推荐城市、报送材料等,并对报送内容真实性负责。对不按要求报送或申报内容明显不实的城市,将取消当年申报资格。
(四)经竞争性评审确定入围的城市,请将三年行动总体绩效目标表、2026年度绩效目标表加盖城市人民政府公章后,于公示期结束前报财政部、住房城乡建设部备案。在后续3年的建设期内,各城市应在每年5月底前,报送下一年度的绩效目标表并加盖城市人民政府公章。
联系方式:
财政部经济建设司:
电话:010—68554521,邮箱:shikelu@mof.gov.cn
住房城乡建设部城市建设司:
电话:010—58933160,邮箱:chengshui@mohurd.gov.cn
附件:1.城市更新行动(2026—2028年)工作方案编制大纲
2.实施城市更新行动绩效指标体系
3.XX市实施城市更新重点样板片区实施内容汇总表
财政部办公厅 住房城乡建设部办公厅
2026年4月13日



来源:中国财政部
快速导航
扫码咨询
资格验证
扫一扫关注公众号